全站群
热门搜索:
×
搜索过于频繁,请输入验证码
网站首页
|
学校概况
学校简介
历史沿革
现任领导
组织机构
专业设置
设施展示
|
教学科研
教务工作
科研工作
教学成果
双优建设
资源下载
|
校园新闻
校园新闻
通知公告
|
校园文化
学生工作
心理健康
卫生健康
资助政策
|
招生就业培训
在线报名
招生信息
校友风采
校企合作
培训信息
通知公告
留言咨询
|
党建群团
党建工作
工会工作
共青团之家
统战同心
专题活动
|
公示栏
您的位置:
首页
>
校园新闻
>
通知公告
>
公示栏
>
详细内容
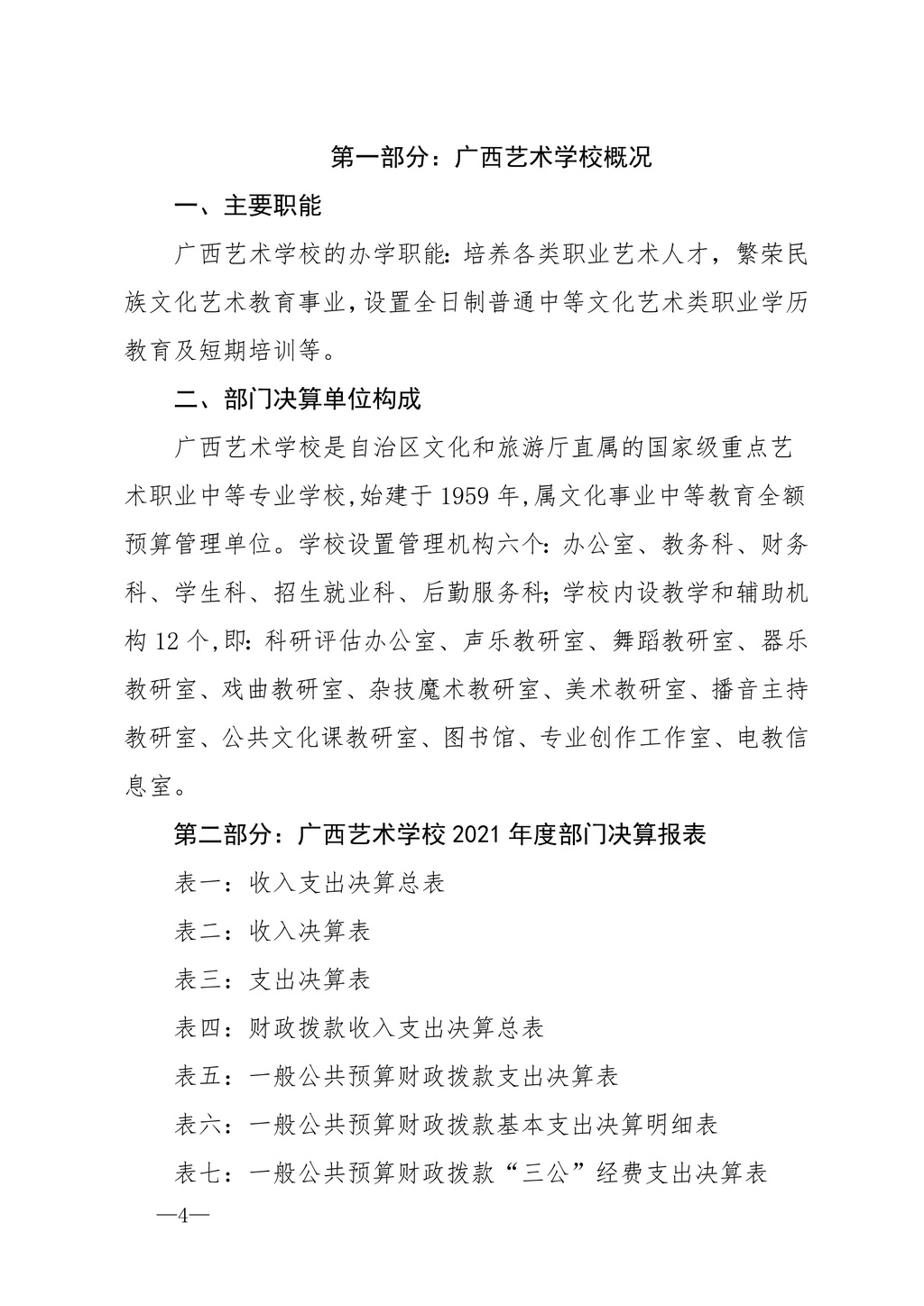
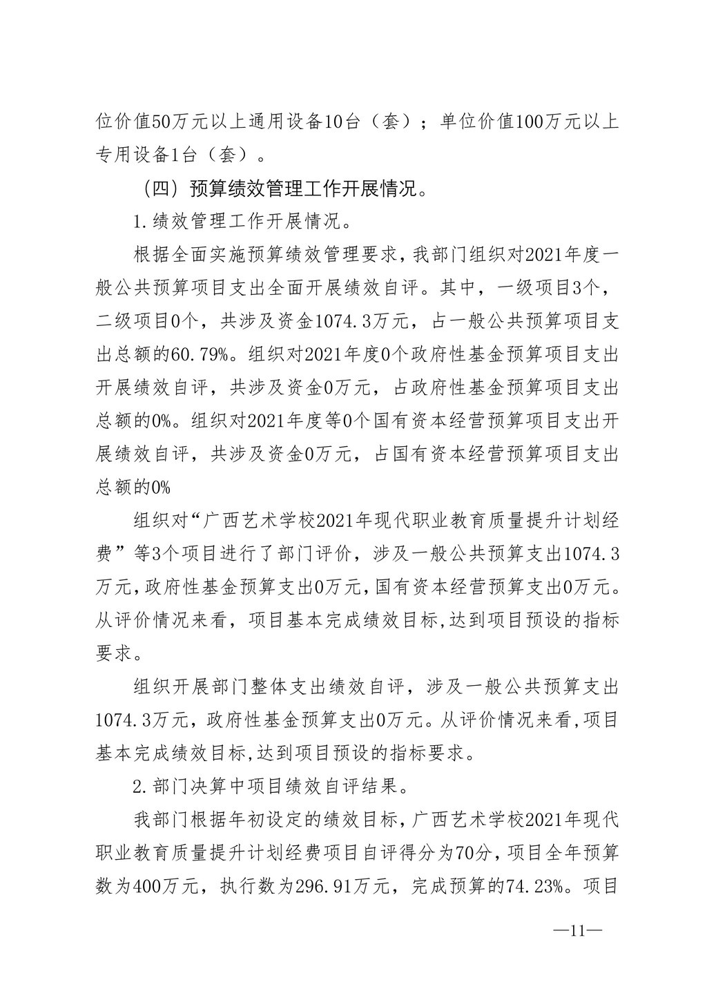
星空官方网站2021年度部门决算公开
时间:2022-10-21 17:44:30
来源:星空官方网站
作者:财务科
浏览:
次
分享到:
点赞
收藏
打印正文
关闭本页
×
用户登录
登 录
账号密码登录
成功登录后,
关闭浏览器前
24小时内
7天内
一个月内
始终
保持登录状态
忘记密码?
还没有账号?
立即注册
友情链接:
k8凯发 - 官网
乐鱼官方网站
乐鱼官方网站
华体会体育
乐鱼官方网站
乐鱼官方网站
k8凯发 - 官网
k8凯发 - 官网
尊龙凯时中国官方网站
华体会体育
用户登录
还没有账号?
立即注册