公示栏

您的位置: 首页 >校园新闻>通知公告>公示栏>详细内容

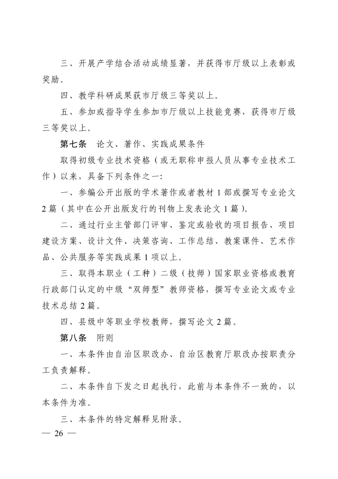
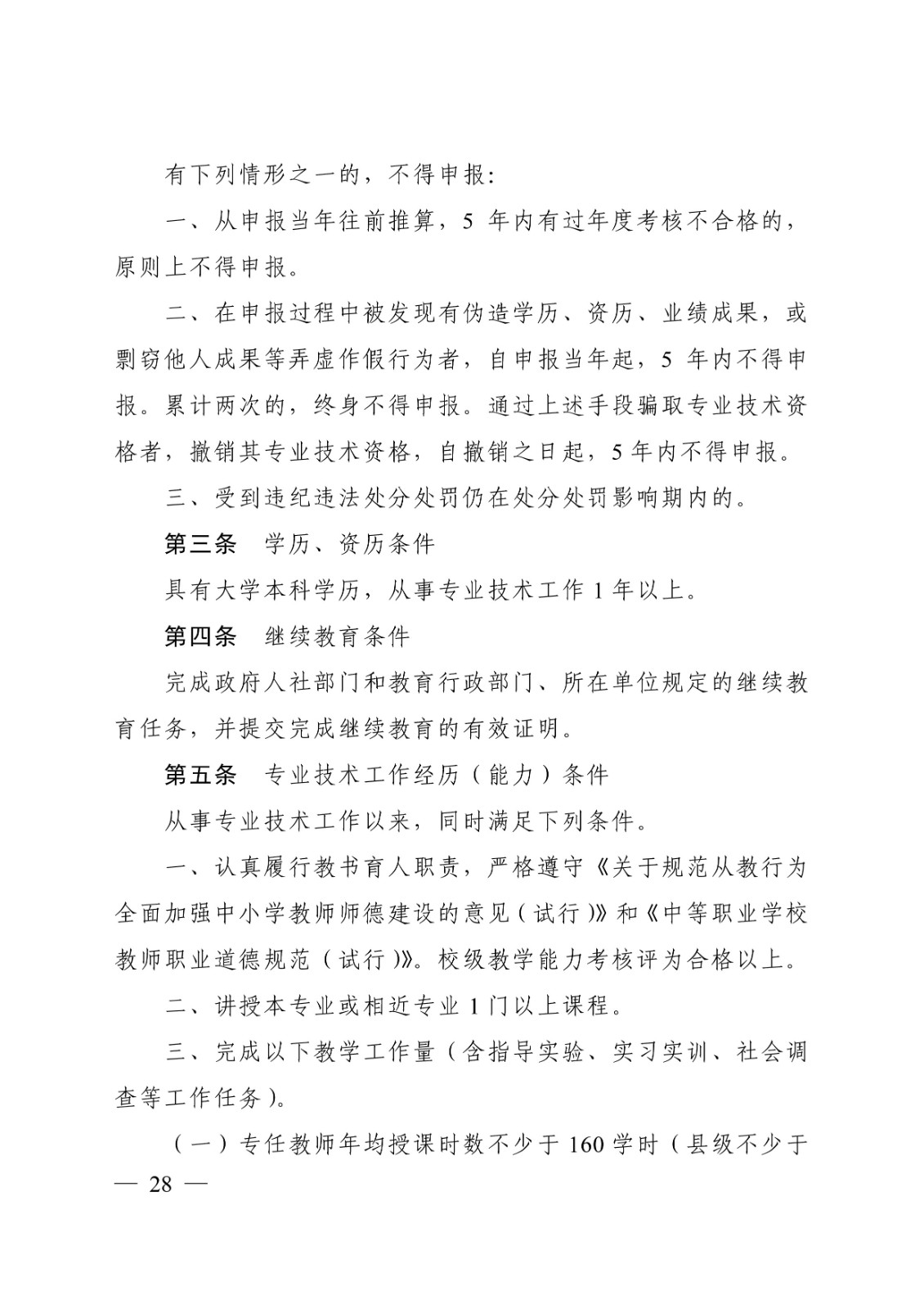
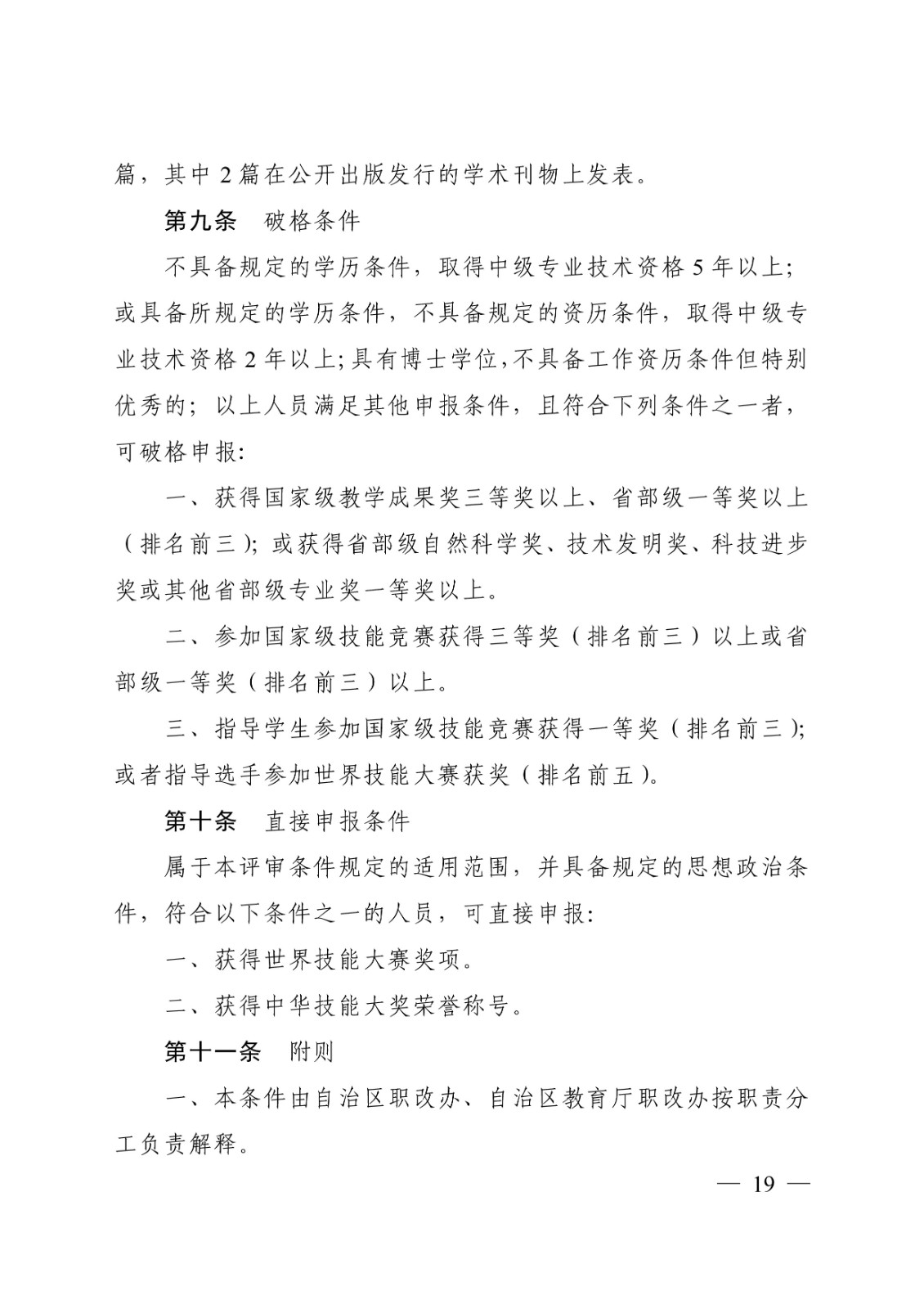
(桂教职改〔2018〕36号)转发关于印发广西壮族自治区中等职业学校教师系列高、中、初级专业技术资格评审条件(试行)的通知

时间:2020-09-17 18:49:44 来源:星空官方网站 浏览:
分享到:


×

用户登录

友情链接:华体会体育  k8凯发 - 官网  华体会体育  k8凯发 - 官网  k8凯发 - 官网  尊龙凯时中国官方网站  乐鱼官方网站  尊龙凯时中国官方网站  尊龙凯时中国官方网站  k8凯发 - 官网